top of page
TERZA FASE – PROGETTO
In seguito alla fase di ricerca e di catalogazione abbiamo sintetizzato gli aspetti positivi e negativi delle applicazioni trovate al fine di stabilire la loro utilità generale.
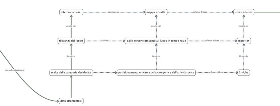
Il passo successivo è stato quello di progettare un’ applicazione che prendesse in considerazione tutti gli aspetti da noi ritenuti validi nella fase della ricerca, anche se con ideologie e concetti diferenti. L’ applicazione si basa sul concetto di percorso: l’utente infatti può scegliere in base al proprio interesse un’ attività da svolgere e lo smartphone crea un percorso preferenziale all’interno della città, basato sui giudizi degli altri utenti, che allo stesso tempo possono caricare anche contenuti multimediali disponibili immediatamente per tutti e visualizzabili automaticamente se l’utente si trova nella posizione prescelta. Quindi alla base dell’applicazione si trova anche il concetto di interattività e interconnessione tra i cittadini.
Tengo a precisare che il mio tirocinio si è concluso in una fase iniziale della progettazione dell’applicazione, che avrebbe dovuto essere sviluppata in collaborazione con il Dipartimento di Elettronica e Informazione del Politecnico di Milano per la città di Segrate.
FUNZIONAMENTO​​
PROTOCOLLO GENERALE
SENZA SCELTA DI CATEGORIA


CON SCELTA DI CATEGORIA
PERCORSI E TRASPORTO PUBBLICO


VISUAL STORYTELLING

bottom of page